搜书吧
搜书吧
搜书吧概况
搜书吧简介
学院领导
行政机构
教学科研机构
党建工作
“杏林·红”党建
支部风采
资料专区
工会活动
团委活动
本科教育
审核评估
专业介绍
课程建设
教材建设
教学成果
实践基地
教学管理
优秀团队
研究生教育
搜书吧公告
学科专业
导师介绍(按拼音排序)
下载专区
科学研究
科研动态
科研诚信
科研成果
科研平台
科研项目
学术交流
学科建设
学科概况
“双一流”建设学科
国家中医药管理局重点学科
学生天地
学工动态
搜书吧公告
团学组织
规章制度
学工队伍
橘井青苗
校友之家
管理办法
校友动态
校友风采
联系我们
学校主页
学校主页
搜书吧
搜书吧概况
搜书吧简介
学院领导
行政机构
教学科研机构
党建工作
“杏林·红”党建
支部风采
资料专区
工会活动
团委活动
本科教育
审核评估
专业介绍
课程建设
教材建设
教学成果
实践基地
教学管理
优秀团队
研究生教育
搜书吧公告
学科专业
导师介绍(按拼音排序)
下载专区
科学研究
科研动态
科研诚信
科研成果
科研平台
科研项目
学术交流
学科建设
学科概况
“双一流”建设学科
国家中医药管理局重点学科
学生天地
学工动态
搜书吧公告
团学组织
规章制度
学工队伍
橘井青苗
校友之家
管理办法
校友动态
校友风采
联系我们
您所在的位置:
搜书吧
搜书吧公告
搜书吧公告
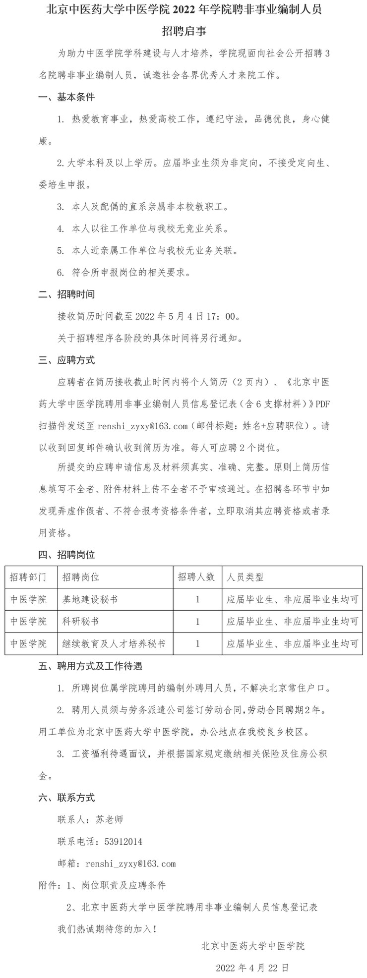
搜书吧 2022年学院聘非事业编制人员招聘启事
日期:2022-04-22
|
访问量:
相关附件
附件2:搜书吧 聘用非事业编制人员信息登记表.docx
附件1:岗位职责与应聘条件.docx
搜书吧 2022年学院聘非事业编制人员招聘启示.docx